协会动态
您的当前位置:首页 > 协会动态
四川省版权协会简报36期
发布时间:2021-12-30

司法·保护政策

卡拉0K经营行业著作权纠纷如何解决?上海高院明确三种损害赔偿计算方式

近年来,著作权权利人向卡拉OK经营者提起诉讼的案件频发。卡拉OK经营者面临反复被起诉的状况,卡拉OK经营行业的版权使用秩序因此受到严重影响。

鉴于此,上海高院依托上海法院知识产权案件管理系统的大数据分析平台对此类案件进行统计和调研,发现在审理此类案件时,各地法院普遍以某一固定的单曲判赔金额乘以涉案歌曲数量来计算每个案件的判赔金额,该做法不能准确体现知识产权的市场价值,容易出现判赔金额畸高或畸低情形,并诱发以营利为主要目的的商业化维权。

为精准聚焦问题症结,及时回应保护诉求,近日,上海高院对全国法院相关案件裁判规则进行调研梳理,并运用经济学分析方法拟定了版权使用费和单次点播使用费两种损害赔偿计算依据,同时还规范了以许可使用费为基础的法定赔偿适用,提请上海法院知识产权价值评估咨询专家进行科学性和可行性论证,最终制定出台了《解答》。

《解答》以“司法主导、严格保护、分类施策、比例协调”的知识产权司法保护政策为基本原则,明确无论起诉的权利主体是集体管理组织还是未加入集体管理组织的著作权权利人,均给予同等水平的严格保护,同时规定针对全曲库和个别曲目两种不同的诉讼标的,分别采取版权使用费标准和单次点播使用费作为损害赔偿计算依据,在点播次数无法查清的情形下,采用以许可使用费为基础的法定赔偿方式计算损害赔偿数额。《解答》规定的损害赔偿数额计算方式坚持了知识产权保护强度与创新贡献程度相协调,侵权代价与主观恶性和行为危害性相适应,以实现促进文化创新和推动产业发展的和谐统一。

来源:上海高院

北京:建立重点作品预警制,知识产权领域严重失信将受多重惩戒

11月25日上午,市十五届人大常委会第三十五次会议召开,对《北京市知识产权保护条例(草案)》进行了二审。基于北京作为全国文化中心的客观现实,《条例(草案)》对著作权保护和促进分别作出了专门规定,即版权、文化和旅游部门应当加强对著作权侵权违法行为的监管,制定适应网络环境和数字经济形态的著作权保护措施。市版权部门应当依法确定重点监管网站,建立重点作品预警制度,对国家和本市版权部门确定的重点监管网站加强监管。此外,在知识产权信用监管方面,《条例(草案)》提出在北京市建立健全知识产权信用评价和失信惩戒机制,依法对知识产权领域严重失信行为实施相应管理和惩戒措施。知识产权保护管理部门应当依法将有关行政处罚等信息,共享到北京市公共信用信息服务平台,并向社会公布。
来源:北京日报

协会·动态

图片

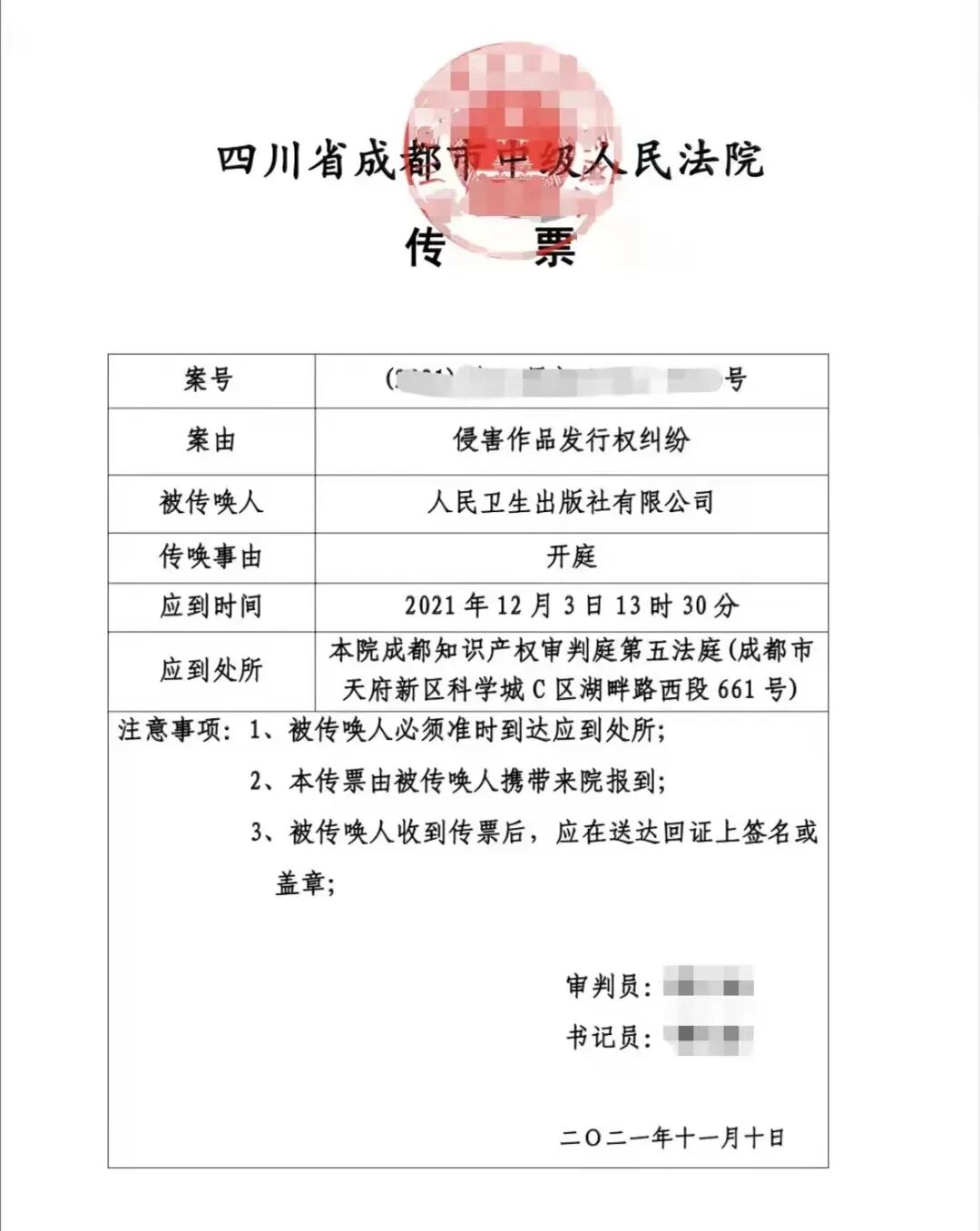
       近日,人民卫生出版社有限公司发现我省某培训学校侵害其图书专有出版权,遂对此进行了证据公证保全,委托协会处理维权事宜。协会维权中心受理后转委托泰和泰律师事务所律师为诉讼代理人,代理人民卫生出版社处理该批维权案件。首批案件现已收到成都市中级人民法院开庭通知,将于2021年12月3日开庭审理。

      四川省版权协会版权维权中心接收有关版权侵权、违法行为的投诉、举报线索,并转交有权机关处理;应当事人申请,对符合条件的版权纠纷案件提供版权维权服务。四川省版权协会版权维权中心欢迎省内各界有需要的主体前来寻求帮助。

图片




典型·案例赏析


擅播西甲联赛,PPTV聚力维权获赔100万元

——深圳新感易搜网络科技有限公司与上海聚力传媒技术有限公司著作权侵权及不正当竞争纠纷案




案由

著作权侵权及不正当竞争纠纷


当事人

上诉人(原审被告):深圳新感易搜网络科技有限公司,住所地广东省深圳市南山区西丽街道旺棠工业区18栋715。
法定代表人:龚同英,总经理。
委托诉讼代理人:曹亚平,广东君言律师事务所律师。


被上诉人(原审原告):上海聚力传媒技术有限公司,住所地上海市虹口区曲阳路489弄8号3幢214室。
法定代表人:朱力,董事长。
委托诉讼代理人:费清清,上海融力天闻律师事务所律师。
委托诉讼代理人:刘思宇,上海融力天闻律师事务所律师。   

一审裁判结果

一、新感易搜公司于判决生效之日起十日内赔偿聚力公司经济损失及为制止侵权所支付的合理开支共计100万元;

二、驳回聚力公司的其他诉讼请求。


二审裁判结果

驳回上诉,维持原判。


二审裁判时间

二〇二一年十月十五日


涉案法条    《中华人民共和国侵权责任法》第十五条第一款第六项,《中华人民共和国著作权法》第三条第一款第六项、第十条第一款第十七项、第四十七条第十一项、第四十九条,《中华人民共和国著作权法实施条例》第二条、第三条第一款、第四条第十一项,《最高人民法院关于审理著作权民事纠纷案件适用法律若干问题的解释》第二十五条第一款、第二款、第二十六条,《中华人民共和国民事诉讼法》第一百七十条第一款第一项    


一审法院认为


本案的争议焦点为:1.新感易搜公司是否侵害了聚力公司对涉案足球赛事节目享有的著作权;2.新感易搜公司的被诉行为是否构成对聚力公司的不正当竞争;3.若构成侵权或不正当竞争,新感易搜公司应承担何种民事责任。一审法院详述如下:

一、新感易搜公司是否侵害了聚力公司对涉案足球赛事节目享有的著作权


(一)涉案足球赛事节目是否属于著作权法意义上的类电影作品


《中华人民共和国著作权法》(以下简称著作权法)在立法体例上存在保护具有独创性作品的狭义著作权和保护不具有独创性的劳动成果的邻接权的区分,且二者在专有权的内容和保护力度上存在差异。正是基于著作权和邻接权的上述差异,涉案足球赛事节目属于受著作权法保护的作品还是属于受邻接权保护的其他劳动成果,对当事人利益具有重大影响。

《中华人民共和国著作权法实施条例》第二条规定,著作权法所称作品,是指文学、艺术和科学领域内具有独创性并能以某种有形形式复制的智力成果。第四条规定,电影作品和以类似摄制电影的方法创作的作品,是指摄制在一定介质上,由一系列有伴音或者无伴音的画面组成,并且借助适当装置放映或者以其他方式传播的作品。因此,我国法律对类电影作品的构成要件作了详尽的规定,涉案足球赛事节目是否属于类电影作品关键在于独创性以及固定性的认定。

一审法院认为,涉案足球赛事节目通过多机位的设置、镜头的切换、慢动作的回放、精彩镜头的捕捉、故事的塑造,并加以导播创造性的劳动,充分体现了创作者在其意志支配下的对连续画面的选择、编辑、处理,属于文学艺术领域的“独创性的表达”,具有独创性。同时,从涉案足球赛事直播节目的摄制过程来看,在节目进行过程中,球场上一旦出现犯规、进球,导播通常立即插播犯规、进球的回放镜头,该回放镜头亦可充分说明涉案足球赛事节目在摄制同时即实现了固定。故一审法院认为,涉案足球赛事节目符合我国著作权法对类电影作品“摄制在一定介质上”即固定性的要求。综上分析,涉案足球赛事节目可以作为著作权法意义上的类电影作品加以保护。

(二)聚力公司是否系涉案足球赛事节目的权利人,是否有权提起本案诉讼

新感易搜公司辩称,涉案三场足球比赛节目系广东卫视体育频道制作,比赛解说人员亦是广东卫视体育频道聘请人员,故涉案三场足球比赛节目的权利人应为广东卫视,聚力公司无权提起本案诉讼。对此,一审法院认为,涉案足球赛事节目主要包括两个部分,一是西班牙职业足球联盟所提供信号中的内容,通常包括比赛现场的画面及声音、字幕、慢动作回放、集锦等。这些内容由西班牙足球联盟指定的摄制团队,将西甲联赛的每一场比赛,使用先进的设备进行多机位的现场拍摄后,对拍摄画面进行即时剪辑编排,制作成有伴音或无伴音的电视画面。二是直播过程中所增加的中文字幕及解说等。以上两部分内容的结合,最终制作完成涉案足球赛事节目。西甲足球赛事节目作为连续的画面,其主体为西班牙职业足球联盟提供信号中的内容,后期制作中添加的解说等内容并未改变足球赛事节目画面本身的权利归属。根据聚力公司在本案中的陈述,聚力公司并未将涉案三场足球赛事节目的相关权利授予广东卫视,新感易搜公司虽声称其与广东卫视有合作关系,但未提交相应的证据予以证实,故一审法院对新感易搜公司有关涉案足球赛事节目的权利人属于广东卫视、其与广东卫视存在合作关系的辩称意见不予采纳。退一步讲,即使按照聚力公司所陈述的其将2016/17、2017/18赛季部分西甲足球比赛节目授予广东卫视非独家直播权、转播权,该授权亦仅限于电视端、广东IPTV端(仅限广东省内)和荔枝网(www.gdtv.cn),并不包括除荔枝网(www.gdtv.cn)以外的其他网站的现场直播,故新感易搜公司通过网页端和IPAD端实施涉案足球赛事节目的直播应当获得聚力公司而非广东卫视的许可,聚力公司作为涉案足球赛事节目在国内的著作权权利人,有权提起本案诉讼。

(三)新感易搜公司系涉案足球赛事节目的直接提供者还是网络服务提供者,能否适用“避风港”原则予以免责

对此,一审法院认为,根据《最高人民法院关于审理侵害信息网络传播权民事纠纷案件适用法律若干问题的规定》第六条之规定,原告有初步证据证明网络服务提供者提供了相关作品、表演、录音录像制品,但网络服务提供者能够证明其仅提供网络服务,且无过错的,人民法院不应认定为构成侵权。故根据上述规定,原告有初步证据证明网络服务提供者提供了相关作品,此时举证义务即发生转移,由被告就其网络服务者的地位及无过错承担举证义务,如不能证明,则应承担相应的法律责任。故如被告要免除其侵权责任,应符合主客观两个要件:一是客观上其系网络服务提供者;二是主观上无过错。

本案中,虽然新感易搜公司在其应用程序的介绍中称云图TV所聚合的内容均来自互联网,内容版权均归各电视台及版权方所有。新感易搜公司在一审庭审中称其系通过技术手段将外部视频的链接聚合至涉案应用程序。但新感易搜公司未提供证据证明涉案足球赛事节目链接的完整网址,其系通过何种方式将涉案足球赛事节目的链接聚合至涉案应用程序,是直接通过加框的方式链接外部视频还是将外部视频录制、下载到其服务器后再向网络用户提供。虽然新感易搜公司在IPAD客户端中标注了来源的网址,但该网址并非一个完整的网址,新感易搜公司亦未能证明该网址是否存在直播涉案足球赛事节目的行为。故新感易搜公司未能举证证明其系纯粹的网络服务提供者。退一步讲,即使认定新感易搜公司系网络服务者,其通过网页端和IPAD客户端直播的涉案足球赛事节目系链接至第三方网站,但新感易搜公司的行为亦难言善意,主要表现在:首先,涉案足球赛事节目在国际范围内具有很高的知名度。西甲联赛是西班牙最高等级的职业足球联赛,也是欧洲及世界最高水平的职业足球联赛之一,西甲联赛足球赛事节目在球迷心中具有相当大的吸引力。其次,新感易搜公司对作品进行了选择、编辑、推荐。在案证据显示,新感易搜公司在“云图TV”网页版和IPAD客户端中对其提供的作品进行了分类,有“热播”“影视”“体育”“游戏”“记录”等分类;同时,在专门开设的“体育”频道内进行热门比赛的推荐,如英超、意甲等。再次,新感易搜公司声称其转链接播放的视频来自于广东体育频道,但新感易搜公司并未获得广东体育频道的授权;而据聚力公司陈述,广东卫视体育频道就涉案三场足球赛事节目亦未获得授权。最后,新感易搜公司从作品播放中获得经济利益。新感易搜公司在其网页端和IPAD客户端提供涉案足球赛事节目的过程中,存在页面广告、片前广告等。故新感易搜公司应尽到与其营利行为相应的审核能力。综上分析,即使新感易搜公司为提供体育赛事直播聚合服务的网络服务提供者,其在提供服务的过程中亦未尽到相应的审核义务,存在过错,应承担相应侵权责任。

(四)新感易搜公司的行为侵害了聚力公司就涉案足球赛事节目的何种权利

本案中,聚力公司主张新感易搜公司通过网络直播的方式使用涉案足球赛事节目的行为侵害了其对该节目享有的广播权或“应当由著作权人享有的其他权利”。

对此,一审法院认为,根据我国著作权法第十条之规定,广播权是以无线方式公开广播或者传播作品,以有线传播或者转播的方式向公众传播广播的作品,以及通过扩音器或者其他传送符号、声音、图像的类似工具向公众传播广播的作品的权利。根据上述规定,我国的广播权规制无线广播、无线或有线转播及公开播放接收到的广播三种行为。

要解决网络实时转播是否属于广播权控制范围的问题,首先要判断“网络实时转播”是否属于“无线或有线转播”。对此,一审法院认为,我国的广播权规定来源于《伯尔尼公约》,《伯尔尼公约》项下对广播节目的转播权包含“无线和有线转播”,但此时互联网技术尚未诞生,故此处的“有线转播”仅限于将无线广播信号通过有线电缆传送给特定区域的受众,并不包含互联网转播。尽管广播权的内涵和外延存在法律解释的空间,但这种解释应当尊重既有的产业格局,不宜破坏现有的利益平衡。故对我国著作权法关于广播权的解释仍应遵循《伯尔尼公约》以来的历史传统和定义,即不包含互联网直播。

随着技术的发展,特别是互联网技术的出现,《世界知识产权组织版权条约》(WCT)应运而生。《世界知识产权组织版权条约》(WCT)第8条规定了“向公众传播权”,其内容为:“文学和艺术作品的作者享有专有权,以授权将其作品以有线或无线方式向公众传播,包括将其作品向公众提供,使公众中的成员在其个人选定的地点和时间可获得这些作品。”针对“向公众传播权”的范围,《WCT草案说明》的解释是:“以有线或无线方式向公众传播”是指通过发行以外的各种方法和形式向公众提供作品,它既可以通过模拟技术,也可以通过数字技术,既可以基于电磁波,也可以借助光缆传输得以实现。此条弥补了《伯尔尼公约》的不足,“向公众传播权”的范围包括了任何非交互式和交互式传播方式,互联网实时转播当然亦包括在内。

由于我国于2006年加入WCT,因此通过互联网实时转播的方式应当受到我国著作权法的调整。但我国著作权法仅仅是规定了属于交互式传播的信息网络传播权,并未规定“向公众传播权”,因此,基于现行著作权法规定,一审法院认为新感易搜公司未经聚力公司许可,在其经营的“云图TV”IPAD客户端及网页端实时直播涉案足球赛事节目的行为既不属于广播权规制的行为,也不属于信息网络传播权规制的行为,而是侵害了聚力公司对涉案足球赛事节目“应当由著作权人享有的其他权利”。

二、新感易搜公司的被诉行为是否构成对聚力公司的不正当竞争

本案中,聚力公司还主张新感易搜公司在其经营的“云图TV”IPAD客户端及网页端实时直播涉案足球赛事节目的行为同时构成对聚力公司的不正当竞争。对此,一审法院认为,同一行为不能进行法律上的重复评价,在认定新感易搜公司的涉案被诉行为已构成著作权侵权的情况下,一审法院对新感易搜公司的涉案被诉行为不再进行反不正当竞争法上的评价。

三、新感易搜公司应承担何种民事责任


根据《中华人民共和国侵权责任法》第十五条之规定,行为人因侵权行为给他人造成损害的,应当承担赔偿损失的民事责任。著作权法及其司法解释规定,未经著作权人许可,实施侵犯著作权以及与著作权有关的权益行为的,应当承担赔偿损失等民事责任。关于赔偿损失的计算,侵权人应当按照权利人的实际损失给予赔偿;实际损失难以计算的,可以按照侵权人的违法所得给予赔偿。赔偿数额还应当包括权利人为制止侵权行为所支付的合理开支。权利人的实际损失或者侵权人的违法所得不能确定的,由人民法院根据侵权行为的情节,判决给予五十万元以下的赔偿。

本案中,因聚力公司就新感易搜公司的侵权行为所受到的实际损失以及新感易搜公司因涉案侵权行为所获利润数额难以通过相应证据予以直接证实,一审法院综合考虑如下因素酌情确定赔偿数额:1.涉案足球赛事节目知名度高,附加商业价值大;2.新感易搜公司通过贴片广告盈利,并在其他关联页面投放横栏广告、专题广告等不同的广告;3.新感易搜公司开设“弹幕”“回看”等功能,用以吸引用户;4.聚力公司为采购涉案足球赛事,每个赛季花费5,000万欧元。此外,需要指出的是,体育产业是我国文化创意产业的重要组成部分且处于快速发展中,与此相应,高级别赛事如足球、篮球、网球、棒球等体育赛事的制作费用及授权转播费用亦水涨船高,相关赛事直播节目的权利人为此付出了高额的成本。相较于侵害信息网络传播权等再传播过程中的权利,对体育赛事直播节目的盗播是对权利人影响最大的侵权方式。它直接分流体育赛事直播节目权利人的相关受众,减少了权利人再直播过程中本应获得的广告费等收益。因此,加大对侵害体育赛事直播节目的赔偿力度、建立于体育赛事节目市场价值相应的赔偿机制势在必行。否则,权利人对侵害体育赛事节目直播行为的维权容易陷入“打地鼠”式的循环往复。一审法院认为,人民法院在适用法定赔偿方式或酌定赔偿方式确定赔偿数额时不仅要体现填平原告损失的补偿性,亦应具有足以制止侵权行为再次发生的惩罚性,以实现知识产权民事责任的引导和预防功能。一审法院在确定本案赔偿数额时对此将充分予以考量。

此外,关于聚力公司主张的作为合理开支的律师费、公证费共计30万元,虽然聚力公司未提交相应票据,但聚力公司确为本案聘请了律师、确对新感易搜公司的侵权行为进行了公证取证,上述费用系聚力公司为本案诉讼所必然支出的费用,一审法院综合考量案件的难易程度、案件的诉讼标的额、聚力公司律师的工作量、律师收费政府指导价标准等因素酌情予确定为8万元。


二审法院认为


根据当事人的诉辩意见,对于本案二审的争议焦点,本院评述如下:

一、涉案体育赛事节目是否构成著作权法意义上的作品


上诉人认为,涉案赛事所承载的连续画面,只是对赛事的一个直播内容,不具有独创性,不构成著作权法意义上的作品。本院认为,一审对该问题已经作了充分阐述,且上诉人在二审中就该问题未提出新的理由,本院对一审法院的认定予以认同,不再赘述。

二、上诉人是否直接实施了被诉侵权行为


上诉人认为,其仅为网络服务提供者,并未直接实施被诉侵权行为。本院认为,上诉人在本案中并未提供证据证明其以何种技术手段将被诉侵权作品链接至其应用程序,亦未提供完整的被链网址,故不足以证明其系网络服务提供者。此外,上诉人对涉案作品进行选择、编辑、推荐,且未获得广东体育频道的授权,其主观上具有明显过错,即使其为网络服务提供者,亦不满足相应的免责条件。

三、一审判赔数额是否合理

本案中,被上诉人于2016年5月1日、2016年8月27日、2016年9月10日三次公证取证,公证证据均显示上诉人运营的软件中存在播放涉案西甲联赛赛事的行为,但上述三场赛事仅为取证所需,上诉人在本案中主张的赔偿金额并不限于上述三场赛事的播放行为。由于西甲联赛每周均会举行一轮赛事,上述三场比赛取证跨越周期较长,而每次取证均显示上诉人实施了侵权行为,基于民事诉讼高度可能性的证明标准,在未有相反证据的情况下,足以说明其在此期间内持续实施了侵权行为。因此,本案赔偿数额的确定不应仅以三场比赛作为计算基础。本案中,由于被上诉人购买涉案西甲联赛版权费用每赛季高达5,000万欧元,上诉人实施侵权行为的周期较长,且就体育赛事节目而言,赛事直播的市场价值最高,上诉人的侵权行为对被上诉人的损失影响较大。本院认为,虽然根据现有证据无法确定实际损失或侵权获利的准确数额,但基于在案证据及上述考量因素,权利人损失数额已超过法定赔偿数额的上限,一审法院确定的赔偿数额尚属合理,本院予以维持。

来源:知产宝




服务热线:17775565589    联系地址:四川省成都市武侯区大石西路36号

Copyright ©四川省版权协会.All rights reserved   备案号: 蜀ICP备2021014894号